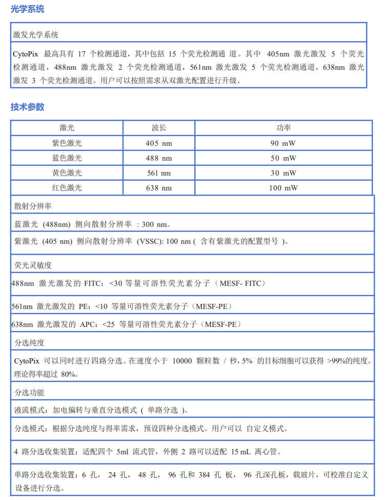
CytoPix流式细胞分选仪

CytoPix流式细胞分选仪
全自动智能分选流式
全自动的工作流程,从开机到可以分选≤21min,操作者只需指定目标细胞群体进行分选即可,系统不但能够维持分选稳定,还能在不稳定的时候进行自动恢复,同时具有侧液流校准,监控分选过程中侧液流偏转度,如果分选液流位置变化,自动调节电极板电压进行校准。

超高的荧光灵敏度
FITC <30MESF,PE: <10MESF,这是由以下几个硬件特点决定的。

(A)FAPD 检测器。
传统的流式细胞仪主要采用光电倍增管(PMT)检测器进行光信号检测及光电转换,而 CytoPix 采用高效、低噪音的双线雪崩式光电二极管阵列检测器(FAPD)设计而成的波分复用 (WDM) 检测模块,这一创新性改变带来的是无与伦比的信号分辨率,使仪器对弱荧光信号和微小颗粒的检测水平有了质的飞跃。
(B)高功率固态激光。
CytoPix 的光源采用的是全固态激光,具有体积小、效率高、性能稳定、发热低寿命长等特点。488nm 蓝色激光、638nm 红外激光及 405nm 紫色激光的功率均大于 50mw,可以保证有效激发低表达的荧光基团。
超一流微颗粒分辨力
可达 100nm,可进行小颗粒的分选,通过选择短波长的 405nm 激光所激发的 VSSC 来提高分辨微小颗粒的能力。

细胞高活性和功能完整性分选
100um 喷嘴的液流压力低至 15psi,最大程度上降低对细胞的损伤,而且采用专利的垂直不加电分选技术,可以保证更好的细胞活性

规格参数:

-
美国Ultran Group FUS transducer
Ultran Laboratories 成立于 1977 年,我们的目标从一开始就是将超声技术用于实际用途。 创新是我们日常工作的核心,在将核心开发应用于客户应用的同时,不断突破产品性能。 美国Ultran Group发明了一种能够通过……
-
AGI通用反应器:多合一可定制玻璃反应釜
多合一可定制反应器 AGI通用反应器是一个非常通用的系统,具有多种功能,可满足大多数反应过程的需求,包括蒸馏、相分离和加药。我们将我们的知识和经验投入到它的建设中,从而形成了一个具有多功能化学处理系统。……
-
WARING CB15E/CB15K/CB15TE/CB15TK/CB15VXE:4升进口实验室搅拌机
WARING CB15E:4升实验室搅拌机,带不锈钢容器 特征: 重型底座,配备强大的 3.75 峰值输入 HP 电机 密封、精密、高科技的滚珠轴承系统延长了搅拌机的使用寿命 3 速度加脉冲 4升不锈钢容器,带两个手柄和2件式,……
-
如何选择优质的蒸汽灭菌器设备?
蒸汽灭菌器是一款比较常见、传统的灭菌设备,在灭菌行业有不可磨灭的作用。在选择这款设备的时候,大家会考虑哪些方面?接下来,我们就来为大家介绍有关选择蒸汽灭菌器的知识,通过我们的介绍,希望大家能够有所收……
-
瑞士KINEMATICA高通量全自动在线均质器
瑞士KINEMATICA公司是分散和混合技术领域的佼佼者,将固体,液体或气相分散在液相中。其广泛应用于实验室,试验工厂,以及医药,化工,食品,化妆品和生物技术的生产领域或Z各地的生命科学,从1962年以来,不论在……
-
SONICS VCX130 用于小体积应用的超声波处理器
Sonics VCX130:用于小体积应用的超声波处理器 带定时器和脉冲器的 130 瓦超声波处理器可安全处理各种有机和无机材料,从 150 微升到 150 毫升。典型应用包括生物技术和制药加工,包括混合、分散和样品制备……
-
MicaSense RedEdge-MX DUAL CAMERA IMAGING SYSTEM
MicaSense RedEdge-MX五通道型 Multiple Camera Array Wireless System(WiFi时代) 多光谱数码相机/多光谱成像系统/多光谱成像仪/ 多光谱产品适合各类行业和应用,特别是一些有着特殊要求的客户群,能够对精农业(各类……
-
Biotage微波反应瓶:高精度反应瓶
微波反应瓶:高精度反应瓶反应瓶耐用、安全。高精度的微波反应瓶经过严格的设计和耐压测试。在广泛的条件下,更够承受超过30bar的压力。 操作简单(现代微波化学合成仪的优点之一):反应在压盖密封的反应瓶中进……
-
Biotage lnitiator Robot 8、Robot 60微波合成仪全自动进样系统
Biotage lnitiator Robot8、Robot 60全自动进样系统 Initiator+可以升级到8位或者60位自动进样系统。自动进样器采用模块化设计,用户可以选择不同的自动进样机械臂,满足用户不同的通量需求。 8位自动进样系统是一……
